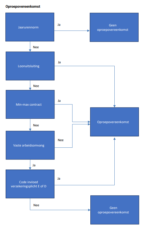
Het betreft een oproepovereenkomst als een van onderstaande situaties van toepassing is:
- Als geen vast aantal uur is bepaald per tijdseenheid. Dus 0-uren of min-max contracten zijn oproepovereenkomsten.
- Als de loondoorbetalingsverplichting is uitgesloten.
Verder gaan we uit van de volgende criteria:
- Als de code invloed verzekeringsplicht is āDā of āEā dan is het een oproepovereenkomst.
- Als er sprake is van een jaarurennorm kan er geen sprake zijn van een oproepovereenkomst.
- Op contracten worden doeluren en min-max uren vastgelegd. Criteria 0-uren of min-max contract worden op basis van de vastlegging in het contract bepaald. In het geval er zowel doeluren als min uren zijn vastgelegd, dan wordt aangenomen dat als de waarden gelijk zijn dat er geen sprake is van een min-max contract. Is een max aantal uren vastgelegd of een minimum aantal uren dat niet gelijk is aan de doeluren dan wordt aangenomen dat het contract een min-max contract is.
- Op basis van de contractgegevens is niet altijd goed te bepalen of er sprake is van loonuitsluiting of niet. In eerste instantie gaan we ervan uit dat de contractfasen met uitzendbeding1, of waar expliciet de loondoorbetalingsverplichting is uitgesloten oproepcontracten zijn. Dit zijn de volgende contractfasen:
a. Fase 1 (met uitzendbeding)
b. Fase 2 (met uitzendbeding)
c. Wettelijk regime
d. Fase A met uitzendbeding
e. Fase A zonder uitzendbeding, met loonuitsluiting
f. Fase 1 zonder uitzendbeding, met loonuitsluiting
g. Fase 2 zonder uitzendbeding, met loonuitsluiting - Op het tekstmodel komt voor de gebruiker de mogelijkheid om aan te geven of er sprake is van loonuitsluiting of niet om zo ook bijv. met uitzendbeding zonder loonuitsluiting mogelijk te maken. Of voor de bepaling naar tekstmodellen moet worden gekeken is instelbaar. Na migratie wordt alleen uitgegaan van de contractfasen. Als gekozen wordt voor een inrichting op het tekstmodel dan is het mogelijk hier alleen de uitzonderingen aan te geven. Is niets aangegeven op het tekstmodel, dan geldt alsnog de contractfase. Het is instelbaar of een voorinvulling moet worden gedaan.
Zie onderstaand schema voor de beslissing of er sprake is van een oproepovereenkomst.
Opmerkingen
0 opmerkingen
Artikel is gesloten voor opmerkingen.